3B1 Prozesshandbuch Facility Management
Technisches Facility Management: TFM » Ausschreibung » Ausschreibungsverfahren » Prozesshandbuch Facility Management
Prozesshandbuch für das Technische Facility Management
Dieses Prozesshandbuch für das Technische Facility Management wird vom Auftragnehmer als Teil der Angebotsunterlagen eingereicht. Es beschreibt die organisatorischen Strukturen, Verantwortlichkeiten, Abläufe und Schnittstellen, die eine professionelle, effiziente und regelkonforme Erbringung der technischen Facility-Management-Dienstleistungen sicherstellen. Ziel ist es, einen klaren Rahmen vorzugeben, innerhalb dessen alle Beteiligten – vom Management bis zum operativen Personal – ihre Aufgaben verstehen und koordiniert ausführen können. Das Handbuch dient zugleich als Referenzdokument für die Qualitätssicherung und als Nachweis gegenüber dem Auftraggeber, dass alle Leistungen planmäßig und nach geltenden Standards erbracht werden.
Prozesshandbuch Facility Management als Strukturrahmen
- Geltungsbereich
- Gesetzliche
- Organisatorische
- Prozess
- Verfahrensanforderungen
- Konformitätserklärung
- Einreichungsformat
- Unterschrift
Geltungsbereich
Der Geltungsbereich dieses Prozesshandbuchs umfasst sämtliche vom Auftragnehmer zu erbringenden Leistungen des technischen Facility Managements für das betreffende Industriegebäude. Dies beinhaltet die Betriebsführung, Wartung, Inspektion und Instandsetzung aller gebäudetechnischen Anlagen und Systeme, darunter unter anderem Heizungs-, Lüftungs- und Klimaanlagen (HLK), elektrische Energieversorgung und Beleuchtung, Sanitärinstallationen, Brandschutz- und Sicherheitstechnik sowie Gebäudeleittechnik. Darüber hinaus deckt das Handbuch auch Querschnittsfunktionen wie Energiemanagement, Dokumentationswesen und die Koordination von Subdienstleistern ab.
Dieses Handbuch findet Anwendung während der gesamten Vertragslaufzeit und ist für alle Mitarbeiter des Auftragnehmers sowie eingebundene Nachunternehmer verbindlich. Es gilt ab Beginn der Implementierungsphase und erstreckt sich über die laufende Betriebsphase bis hin zu eventuellen Übergaben am Vertragsende. Alle im Rahmen des technischen Facility Managements durchgeführten Tätigkeiten und Prozesse fallen unter den beschriebenen Geltungsbereich. Schnittstellen zu anderen Leistungsbereichen oder zum Auftraggeber sind ebenfalls in diesem Handbuch definiert, um eine reibungslose Zusammenarbeit sicherzustellen.
Gesetzliche und regulatorische Anforderungen
Die in diesem Prozesshandbuch definierten Verfahren und Maßnahmen sind strikt an den geltenden gesetzlichen und regulatorischen Anforderungen ausgerichtet. Der Auftragnehmer stellt sicher, dass sämtliche Aktivitäten im technischen Facility Management in Übereinstimmung mit den deutschen Gesetzen und Vorschriften erfolgen. Insbesondere werden alle relevanten Bestimmungen des Arbeits- und Gesundheitsschutzes (z.B. Arbeitsschutzgesetz, Arbeitsstättenverordnung), der Betriebssicherheitsverordnung (BetrSichV) sowie der einschlägigen Unfallverhütungsvorschriften der DGUV eingehalten.
Für die technische Gebäudeausrüstung werden alle vorgeschriebenen Prüfungen und Wartungsintervalle gemäß den gesetzlichen Vorgaben und anerkannten Regeln der Technik durchgeführt. Beispiele hierfür sind die regelmäßige Überprüfung elektrischer Anlagen und Betriebsmittel nach DGUV Vorschrift 3, die wiederkehrenden Prüfungen von Aufzugsanlagen und Druckbehältern entsprechend der BetrSichV, sowie Hygieneinspektionen an Lüftungsanlagen nach VDI-Richtlinie 6022. Der Auftragnehmer beachtet zudem einschlägige Umweltauflagen, etwa im Bereich des Immissions- und Gewässerschutzes, soweit sie den Gebäudebetrieb betreffen (z.B. Umgang mit gefährlichen Stoffen, Entsorgung von Betriebsabfällen gemäß Kreislaufwirtschaftsgesetz).
Das Prozesshandbuch referenziert anerkannte Standards und Normen des Facility Managements, um eine hohe Qualität der Leistungserbringung sicherzustellen. Hierzu zählen beispielsweise die einschlägigen DIN-EN- und ISO-Normen. Der Auftragnehmer verfügt über ein zertifiziertes Qualitätsmanagement nach DIN EN ISO 9001 und – sofern im Rahmen der Dienstleistung relevant – über Zertifizierungen nach ISO 14001 (Umweltmanagement) und ISO 45001 (Arbeitsschutzmanagement). Die Abläufe im technischen Facility Management sind mit den Vorgaben aus DIN 31051 (Grundlagen der Instandhaltung) und DIN EN 13306 (Instandhaltungsbegriffe) abgestimmt. Weiterhin orientieren sich die Prozesse an den Branchenrichtlinien der GEFMA (German Facility Management Association) und den VDI-Richtlinien für den Betrieb gebäudetechnischer Anlagen, um Best Practices und die Erfüllung der Betreiberpflichten sicherzustellen.
Organisatorische Anforderungen
Gesamtprojektleiter Facility Management: Auf Seiten des Auftragnehmers gibt es einen übergeordneten Projektleiter, der die vertragliche Leistungserbringung insgesamt verantwortet. Er fungiert als Hauptansprechpartner für den Auftraggeber auf strategischer Ebene, überwacht die Einhaltung der vertraglichen Vereinbarungen und stellt die erforderlichen personellen und materiellen Ressourcen bereit. Der Gesamtprojektleiter ist zudem für das Reporting an den Auftraggeber in größeren Zeitabständen (z.B. quartalsweise Management-Reviews) zuständig.
Objektleiter / Objektmanager: Für das konkrete Gebäude wird ein Objektleiter eingesetzt, der die operative Gesamtverantwortung vor Ort trägt. Der Objektleiter koordiniert die täglichen Abläufe, disponiert das technische Personal und die Nachunternehmer, und stellt die Umsetzung der festgelegten Prozesse sicher. Er ist erster Ansprechpartner für den Auftraggeber und die Nutzer des Gebäudes in allen Belangen des technischen Gebäudebetriebs. Zudem obliegt ihm das lokale Berichtswesen (z.B. Monatsberichte, Störungsmeldungen) gegenüber dem Auftraggeber sowie die Durchführung von regelmäßigen Abstimmungsterminen.
Technisches Fachpersonal: Das operative Team besteht aus qualifizierten Technikern und Facharbeitern für die verschiedenen Gewerke. Hierzu zählen z.B. Elektrofachkräfte für die elektrotechnischen Anlagen, Heizungs-, Lüftungs-, Klima- und Sanitärtechniker (HLK/S) für die gebäudetechnischen Anlagen, sowie gegebenenfalls Spezialisten für andere Systeme (z.B. MSR-Technik/Gebäudeleittechnik). Dieses Fachpersonal führt die geplanten Wartungen und Inspektionen durch, erledigt Instandsetzungen und reagiert auf Störungen. Alle Mitarbeiter verfügen über die erforderlichen Fachqualifikationen und werden regelmäßig zu Themen wie Arbeitssicherheit, Anlagentechnik und Notfallverfahren geschult.
Leitstelle / Helpdesk: Der Auftragnehmer betreibt eine zentrale Leitstelle oder einen Helpdesk, über den Störungsmeldungen und Serviceanforderungen entgegengenommen und dokumentiert werden. Eingehende Meldungen werden unmittelbar an den zuständigen Objektleiter bzw. direkt an die diensthabenden Techniker weitergeleitet. Die Leitstelle stellt eine 24/7-Erreichbarkeit sicher, sodass auch außerhalb der Regelarbeitszeiten in Notfällen eine Reaktionsmöglichkeit besteht. Alle Vorgänge werden in einem Ticket-System erfasst, was eine lückenlose Nachverfolgung und Auswertung ermöglicht.
Subunternehmer und Spezialfirmen: Für spezielle Leistungen, die nicht vom eigenen Personal abgedeckt werden (z.B. Aufzugswartung, Brandmeldeanlagen-Service, Blitzschutzüberprüfungen), setzt der Auftragnehmer geprüfte und zuverlässige Nachunternehmer ein. Die Auswahl und Beauftragung dieser Dienstleister erfolgt durch den Auftragnehmer in Abstimmung mit dem Auftraggeber. Der Objektleiter bleibt für die Koordination und Überwachung der Subunternehmerleistungen verantwortlich. Es wird sichergestellt, dass auch Subunternehmer die im Prozesshandbuch beschriebenen Regeln, insbesondere hinsichtlich Arbeitsschutz und Qualitätsstandards, einhalten.
Die Kommunikations- und Berichtswege innerhalb der Organisation sind klar festgelegt: Das technische Fachpersonal berichtet an den Objektleiter, welcher seinerseits an den Gesamtprojektleiter berichtet. Für bestimmte Fachthemen stehen dem Objektleiter zentrale Fachabteilungen des Auftragnehmers beratend zur Seite (z.B. eine zentrale HSE-Abteilung für Arbeitssicherheit und Umweltschutz oder ein zentrales Engineering-Team für komplexe technische Fragestellungen). Es existieren definierte Eskalationsstufen: Bei kritischen Vorfällen oder Leistungsstörungen informiert der Objektleiter unverzüglich den Gesamtprojektleiter und, falls notwendig, direkt den Auftraggeber. Entscheidungen zu größeren Abweichungen, investiven Maßnahmen oder Vertragsänderungen werden gemeinsam mit dem Auftraggeber getroffen.
Die organisatorische Struktur und die Zuordnung der Verantwortlichkeiten sind in einem Organigramm dargestellt (siehe Anhang bzw. beigefügtes Organigramm). Dieses Organigramm macht die Linien der Berichterstattung und Entscheidungsfindung transparent und dient als Orientierung für alle Beteiligten. Durch diese klare Organisationsstruktur wird gewährleistet, dass jeder Mitarbeiter seine Rolle kennt und dass eine effiziente Steuerung und Überwachung aller technischen FM-Leistungen erfolgt.
Prozess- und Arbeitsablauf-Anforderungen
Im Prozesshandbuch sind alle wesentlichen Abläufe des technischen Facility Managements abgebildet, um einen reibungslosen Betriebsprozess sicherzustellen. Die Kernprozesse umfassen Planung, Betrieb, Instandhaltung sowie Qualitätskontrolle. Nachfolgend werden die zentralen Prozesse und ihre Ausgestaltung beschrieben, einschließlich der Schnittstellen zum Auftraggeber, zu Nachunternehmern und zu internen Stellen:
Planung und Vorsorge: Zu Beginn der Vertragslaufzeit erstellt der Auftragnehmer eine umfassende Instandhaltungsplanung. Darin werden alle technischen Anlagen und Einrichtungen des Gebäudes erfasst und in einem Wartungs- und Prüfplan mit den jeweiligen Intervallen hinterlegt. Dieser Plan berücksichtigt sowohl die gesetzlichen Prüfpflichten (z.B. TÜV-Abnahmen, Sachverständigenprüfungen) als auch die Herstellerempfehlungen für Wartungen. Die Planung wird dem Auftraggeber vorgestellt und in Abstimmung finalisiert. Durch die vorausschauende Planung wird sichergestellt, dass notwendige Wartungsarbeiten frühzeitig terminiert und Ressourcen (Personal, Ersatzteile, Werkzeuge) rechtzeitig bereitgestellt werden. Ebenso beinhaltet die Planung vorbeugende Maßnahmen zur Erhaltung der Betriebssicherheit, wie etwa der rechtzeitige Austausch von Verschleißteilen.
Betrieb und Überwachung: Im laufenden Betrieb überwacht der Auftragnehmer kontinuierlich die Funktionen der technischen Anlagen. Dies erfolgt sowohl durch digitales Monitoring (z.B. mittels Gebäudeleittechnik/BMS, das Störmeldungen oder Abweichungen automatisch anzeigt) als auch durch regelmäßige Begehungen und Kontrollen vor Ort. Wichtige Betriebsparameter (Temperaturen, Druckwerte, Energieverbräuche etc.) werden überwacht und protokolliert, um Abweichungen vom Normalzustand sofort zu erkennen. Die Betriebsführung umfasst auch das Einstellen von Anlagenparametern entsprechend den Nutzungsanforderungen (z.B. Anpassung von Heizungs- und Klimaprofilen an Betriebszeiten) sowie die Sicherstellung von Ordnung und Sauberkeit in technischen Bereichen. Bei besonderen betrieblichen Ereignissen (z.B. Anlaufen der Notstromversorgung bei Stromausfall, Auslösen der Sprinkleranlage bei Brand) folgen die Mitarbeiter festgelegten Anweisungen und Notfallplänen, um Personenschäden zu vermeiden und Sachschäden gering zu halten.
Störungsmanagement und Instandsetzung: Ein zentrales Element des Prozesshandbuchs ist das strukturierte Störungsmanagement. Tritt eine Störung oder ein technischer Defekt auf, so wird dieser Vorgang umgehend über den Helpdesk oder direkt an den Objektleiter gemeldet. Jeder Störfall wird in einem Störungsprotokoll bzw. Ticketsystem erfasst, inklusive Zeitstempel, Beschreibung der Störung und Verantwortlichem. Der Auftragnehmer stellt sicher, dass qualifiziertes Personal zeitnah reagiert: Für kritische Störungen (die z.B. die Sicherheit betreffen oder den Betriebsablauf wesentlich beeinträchtigen) wird innerhalb definierter Reaktionszeiten (z.B. 30 Minuten innerhalb der Geschäftszeit, 2 Stunden außerhalb) interveniert. Die Techniker diagnostizieren die Ursache und führen, wenn möglich, sofortige Reparaturen durch. Lässt sich eine Störung nicht sofort beheben, werden übergangsweise geeignete Maßnahmen ergriffen (z.B. Umschalten auf Redundanzsysteme oder Provisorien), und der Auftraggeber wird umgehend über die Situation und das weitere Vorgehen informiert. Gegebenenfalls wird ein spezialisiertes Fachunternehmen hinzugezogen, wenn dies zur Störungsbeseitigung erforderlich ist. Nach Abschluss der Instandsetzung wird der Vorfall gemeinsam mit seinen Ursachen und den ergriffenen Maßnahmen dokumentiert. Eine Ursachenanalyse (Root Cause Analysis) bei schweren oder wiederholten Störungen gehört ebenfalls zum Prozess, um künftige Ausfälle zu vermeiden.
Instandhaltung (Wartung und Inspektion): Alle geplanten Wartungs- und Inspektionsarbeiten werden gemäß dem Wartungsplan fristgerecht durchgeführt. Vor Beginn jeder Wartungsperiode stimmt der Objektleiter die konkreten Termine und eventuell notwendige Betriebseinschränkungen mit dem Auftraggeber ab, um die Auswirkungen auf den laufenden Betrieb minimal zu halten. Die Wartungsarbeiten erfolgen nach etablierten Checklisten und den Vorgaben der Hersteller. Während der Inspektionen werden Anlagenkomponenten auf ihren Zustand geprüft, Verschleißteile bewertet und bei Bedarf ausgetauscht sowie Einstellungen optimiert. Sämtliche Wartungs- und Inspektionsergebnisse werden in Wartungsprotokollen festgehalten; dabei dokumentiert der zuständige Techniker alle durchgeführten Arbeiten, festgestellten Mängel und empfohlenen Folgemaßnahmen. Sollte im Rahmen einer Wartung ein erheblicher Mangel festgestellt werden, informiert der Objektleiter den Auftraggeber mit einer Einschätzung der Dringlichkeit und einem Vorschlag zur Instandsetzung. Die Ersatzteilversorgung wird proaktiv gemanagt, indem gängige Verschleißteile vorrätig gehalten oder kurzfristig beschafft werden, um Reparaturzeiten zu minimieren.
Schnittstellenmanagement: Die Zusammenarbeit mit dem Auftraggeber und Dritten ist klar geregelt. Regelmäßige Meetings (z.B. monatliche Betriebsbesprechungen) zwischen Objektleiter und Auftraggeber dienen dem Austausch von Informationen über den Betriebszustand, anstehende Wartungen, Kennzahlen und eventuelle Probleme. Protokolle dieser Meetings werden erstellt und festgehalten. Bei der Koordination von Fremdfirmen (z.B. Behördeninspektionen oder Lieferanten) übernimmt der Auftragnehmer die Terminabstimmung und Begleitung vor Ort, sodass der Auftraggeber entlastet wird. Alle Besucher und externen Dienstleister werden vor Arbeitsaufnahme in die geltenden Sicherheitsbestimmungen eingewiesen. Intern stellt der Auftragnehmer sicher, dass relevante Informationen zwischen verschiedenen Abteilungen (z.B. technischem Team und kaufmännischer Verwaltung für Rechnungs- und Ersatzteilmanagement) ausgetauscht werden. Eine klare Schnittstellenbeschreibung im Prozesshandbuch definiert, wer für welche Abstimmung zuständig ist, um Doppelarbeit oder Kommunikationslücken zu vermeiden.
Dokumentation und Berichtswesen: Ein gründliches Dokumentationswesen untermauert alle Prozesse. Für jede Wartung, Inspektion, Störungsbehebung und sonstige relevante Tätigkeit werden Aufzeichnungen geführt. Dies umfasst Wartungsprotokolle, Prüfbefunde, Störungs- und Einsatzberichte sowie ein Anlagenlogbuch, in dem alle wichtigen Vorgänge pro Anlage chronologisch festgehalten sind. Die Dokumentation erfolgt bevorzugt digital in einem CAFM-System (Computer Aided Facility Management) oder einer vergleichbaren Datenbank, auf die sowohl der Auftragnehmer als auch – in abgestimmtem Umfang – der Auftraggeber Zugriff haben können. Dadurch wird Transparenz geschaffen und dem Auftraggeber die Möglichkeit gegeben, sich jederzeit vom aktuellen Status der Anlagen und durchgeführten Maßnahmen zu überzeugen. Ergänzend erstellt der Auftragnehmer regelmäßige Berichte: Ein monatlicher Bericht fasst die wichtigsten Kennzahlen (KPIs) zusammen, wie z.B. Anzahl und Dauer von Störungen, Verfügbarkeitsraten kritischer Anlagen, durchgeführte Wartungen im Berichtszeitraum, Energieverbräuche im Vergleich zu Referenzwerten etc. Quartals- oder Jahresberichte können zusätzlich einen Überblick über Trends und die Wirksamkeit der getroffenen Maßnahmen geben. Das Berichtswesen dient der gemeinsamen Bewertung der Leistung und der fortlaufenden Verbesserung der Prozesse.
Qualitätssicherung und kontinuierliche Verbesserung: Zur Sicherstellung einer gleichbleibend hohen Qualität der Leistungen sind im Prozess definierte Kontroll- und Verbesserungsmechanismen verankert. Der Auftragnehmer führt interne Audits und Begehungen durch, bei denen geprüft wird, ob die Arbeitsabläufe gemäß Handbuch umgesetzt werden und ob die Sicherheitsvorschriften eingehalten werden. Festgestellte Abweichungen oder Verbesserungspotenziale werden dokumentiert und in Absprache mit dem Auftraggeber durch Korrekturmaßnahmen behoben. Zudem wird das Feedback des Auftraggebers und der Nutzer aktiv eingeholt – etwa in Form von Zufriedenheitsbefragungen oder Feedback-Gesprächen – und ausgewertet. Auf Basis dieser Rückmeldungen und der Analyse von Betriebsdaten passt der Auftragnehmer seine Prozesse wenn nötig an (kontinuierlicher Verbesserungsprozess). Das Prozesshandbuch wird in regelmäßigen Abständen überprüft und bei Bedarf aktualisiert, um organisatorischen Änderungen, technischen Weiterentwicklungen oder neuen gesetzlichen Vorgaben Rechnung zu tragen.
Durch die oben beschriebenen Prozesse wird gewährleistet, dass der Betrieb der gebäudetechnischen Anlagen effizient, sicher und jederzeit transparent erfolgt. Alle Mitarbeiter sind mit den Prozessen vertraut und wissen, welche Schritte in welcher Situation zu tun sind. Schnittstellen zum Auftraggeber und zu Dritten sind klar definiert, sodass Informationen und Entscheidungen zeitnah und an der richtigen Stelle erfolgen. Dieses hohe Maß an Prozessklarheit und -disziplin bildet die Grundlage für eine erfolgreiche und vertragskonforme Erbringung der technischen Facility-Management-Leistungen.
Verfahrensanforderungen
Der Auftragnehmer legt dieses Prozesshandbuch in vollständiger und endgültiger Fassung als Bestandteil der Angebotsunterlagen vor. Das Dokument ist übersichtlich strukturiert und entspricht den formalen Vorgaben der Ausschreibung. Es wird in der offiziellen Ausschreibungssprache (Deutsch) bereitgestellt. Der Auftragnehmer bestätigt, dass alle beschriebenen Prozesse und Inhalte aktuell sind und den einschlägigen Vorschriften entsprechen.
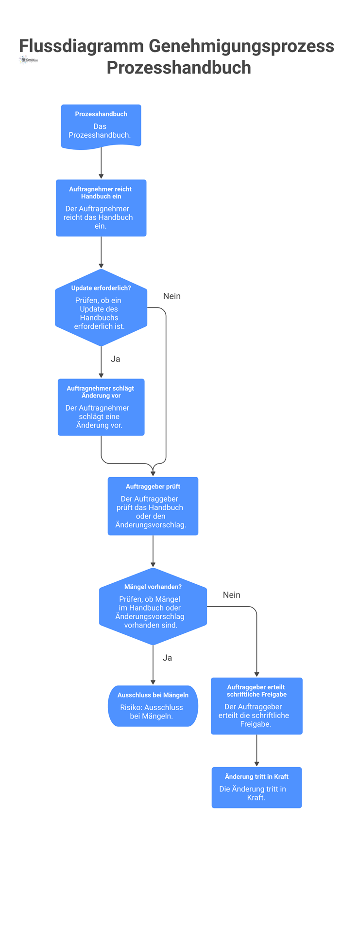
Sollten im Verlauf der Vertragsdurchführung Anpassungen oder Aktualisierungen des Prozesshandbuchs erforderlich werden – beispielsweise aufgrund geänderter gesetzlicher Rahmenbedingungen oder zur Optimierung der Abläufe – wird der Auftragnehmer diese Änderungen schriftlich dem Auftraggeber mitteilen und eine aktualisierte Fassung des Handbuchs zur Freigabe vorlegen. Alle Änderungen treten erst nach schriftlicher Zustimmung durch den Auftraggeber in Kraft. Auf diese Weise wird sichergestellt, dass der Auftraggeber stets über den gültigen Stand der Prozesse informiert ist.
Es wird ausdrücklich darauf hingewiesen, dass ein unvollständiges, veraltetes oder nicht den Anforderungen entsprechendes Prozesshandbuch im Vergabeverfahren zum Ausschluss führen kann. Der Auftragnehmer hat deshalb größte Sorgfalt darauf verwendet, ein vollständiges und regelkonformes Handbuch zu erstellen. Dieses Prozesshandbuch ist integraler Bestandteil des Angebots und wird im Auftragsfall verbindlicher Maßstab für die Leistungserbringung sein.
Konformitätserklärung
Mit der Einreichung dieses Prozesshandbuchs bestätigt der Auftragnehmer verbindlich die Einhaltung sämtlicher in der Ausschreibung definierten gesetzlichen, technischen und organisatorischen Anforderungen. Der Auftragnehmer erklärt, dass die darin beschriebenen Organisationsstrukturen, Abläufe und Maßnahmen vollständig mit den Ausschreibungsbedingungen übereinstimmen und geeignet sind, eine ordnungsgemäße, sichere und effektive Leistungserbringung zu gewährleisten.
Dieses Prozesshandbuch und die darin festgelegten Verfahren sind für die gesamte Dauer des Vertragsverhältnisses bindend. Sie bilden zugleich einen Bestandteil des Qualitätsmanagements des Auftragnehmers und dienen der kontinuierlichen Sicherstellung und Überprüfung der Leistungsqualität. Der Auftragnehmer verpflichtet sich, alle beschriebenen Prozesse konsequent umzusetzen und die Einhaltung dieser Prozesse regelmäßig zu überwachen.
Sollten Abweichungen von den in diesem Handbuch dargestellten Prozessen notwendig werden, wird der Auftragnehmer diese nur in Abstimmung mit dem Auftraggeber und unter Wahrung der Vertragsvorgaben vornehmen. Auf diese Weise bleibt die Konformität mit den Vertragsanforderungen jederzeit gewährleistet.
Einreichungsformat
Prozesshandbuch: Vorliegendes Dokument als vollständiges Prozesshandbuch des technischen Facility Managements, eingereicht in schriftlicher Form (gebundenes Dokument) und zusätzlich digital als PDF-Datei.
Organisationsstruktur: Grafisches Organigramm der Verantwortlichkeiten und Ansprechpartner im technischen Facility Management, beigefügt als Anlage (Anhang A). Zusätzlich sind wesentliche organisatorische Eckpunkte in Abschnitt 4 dieses Dokuments beschrieben.
Ablaufbeschreibungen: Etwaige Flussdiagramme, Checklisten oder detaillierte Arbeitsanweisungen zu besonderen Prozessabläufen, falls gefordert, beigefügt als Anlage (Anhang B) bzw. im Dokument unter Abschnitt 5 integriert.
Auftragnehmer-Erklärung: Unterzeichnete Erklärung des Auftragnehmers zur Rechtsverbindlichkeit und Konformität des Prozesshandbuchs, bereitgestellt im abschließenden Kapitel 9 dieses Dokuments.
Unterschrift und Erklärung
Der Unterzeichnende bestätigt hiermit, dass das vorliegende Facility-Management-Prozesshandbuch gültig, vollständig und in vollem Umfang konform mit den Anforderungen dieser Ausschreibung ist. Es wird zudem bestätigt, dass der Inhalt dieses Handbuchs vom Auftragnehmer im Falle einer Auftragsvergabe genau so umgesetzt wird.
Ort: _______________________
Datum: ______________________
Unterschrift: ________________
Name: _______________________
Position: ____________________
Unternehmen: ____________________
