Personalkonzeption im Technischen Facility Management
Technisches Facility Management: TFM » Konzept » Transformation » Personalkonzeption
Strategische Personalplanung: Schlüssel zur langfristigen Sicherung des Technischen Managements
Eine strategische Personalplanung ist unerlässlich für die langfristige Sicherung des Technischen Managements. Die Qualifikationen und die Motivation der Mitarbeiter sind entscheidend, um ein hohes Niveau im Technischen Management zu gewährleisten. Durch ein durchdachtes Personalmanagement und eine sorgfältige Personalentwicklung sichern wir das notwendige Fachwissen und Know-how. Offene Kommunikation der Unternehmensziele und -werte fördert Vertrauen und stärkt die Mitarbeiterbindung an das Unternehmen.
Personalkonzeption in der technischen Betriebsführung
- Personalkonzeption
- Kerngeschäft
- Fremdleistungen
- Personalentwicklung
- TGM und die Vertreter
- Qualifikation
- Betriebsrat
Personalmanagement
Im Technischen Facility Management konzentriert sich die Personalplanungn auf die Planung und Kontrolle der Mitarbeiter und Teams, die für die technischen Aufgaben der Gebäudeinstandhaltung und -betreuung verantwortlich sind. Ein wirksames Personalmanagement ist für den Erfolg eines Dienstleistungszentrums im Facility Management von entscheidender Bedeutung.
Strategisches Personalmanagement im Technischen Facility Management: Schritte zur Effizienzsteigerung
Die Personalbedarfsplanung erfolgt auf Grundlage der Aufgaben und Ziele des Facility Managements, wobei wir den Bedarf an technischen Mitarbeitern ermitteln. Faktoren wie Arbeitsaufwand, Arbeitszeit und Qualifikationsanforderungen fließen in diese Ermittlung ein.
Die Personalbeschaffung konzentriert sich auf die Suche und Auswahl von geeigneten Mitarbeitern, die den Anforderungen des Technischen Facility Managements entsprechen. Dieser Prozess umfasst auch Elemente wie Mitarbeiterbindung und -motivation.
In der Personalentwicklung stellen wir sicher, dass unsere Mitarbeiter kontinuierlich Schulungen und Weiterbildungen erhalten. Das erweitert ihre Qualifikationen und Fähigkeiten und bereitet sie auf neue Technologien und Anforderungen vor.
Die Personalbetreuung im Technischen Facility Management sorgt dafür, dass die Mitarbeiter unter optimalen Bedingungen arbeiten können. Hierbei gewährleisten wir einen sicheren Arbeitsplatz, angemessene Arbeitsbedingungen und eine faire Bezahlung.
Beim Personalcontrolling überwachen und bewerten wir die Leistung der Mitarbeiter, um sicherzustellen, dass die gesteckten Ziele erreicht werden. Hierbei setzen wir auch Kennzahlen ein, wie zum Beispiel die Produktivität oder die Kundenzufriedenheit.
Grundlage für Effiziente Systembetreuung
Die Gestaltung des Personalkonzepts im Technischen Facility Management ist ausschlaggebend für die effiziente Betreuung und Instandhaltung der technischen Anlagen und Systeme in Gebäuden. Durch die sorgfältige Auswahl und Betreuung der Mitarbeiter sorgen wir für eine hohe Qualität in der Erbringung der Dienstleistungen.
TFM und Kerngeschäft
Die Personalkonzeption im Technischen Facility Management steht in enger Verbindung mit dem Kerngeschäft des Unternehmens. Da es sich beim Technischen Facility Management um die Verwaltung und Instandhaltung von Gebäuden und Anlagen sowie die Bereitstellung von Dienstleistungen für die Nutzer dieser Räumlichkeiten handelt, müssen die verantwortlichen Mitarbeiter Fachwissen und Fähigkeiten besitzen, die den Anforderungen des Kerngeschäfts gerecht werden.
Unsere Personalkonzeption legt die erforderlichen Fähigkeiten, Kenntnisse und Erfahrungen für jede Position im Technischen Facility Management fest. Sie schafft auch eine klare Karrierestruktur mit bestimmten Weiterbildungsmöglichkeiten, wodurch die Mitarbeiter ihre Fähigkeiten und ihr Wissen ausbauen und ihre Karriere fördern können.
Das Personal im Technischen Facility Management arbeitet in Bezug auf das Kerngeschäft eng mit anderen Unternehmensabteilungen zusammen, vor allem mit denen, die unmittelbar an der Erbringung von Kerngeschäftsleistungen beteiligt sind. Durch wirksame Kommunikation und Zusammenarbeit zwischen den Abteilungen gewährleisten wir, dass die Dienstleistungen des Unternehmens wirksam und wirtschaftlich erbracht werden.
Außerdem ist es wesentlich, dass die Mitarbeiter im Technischen Facility Management ein grundlegendes Verständnis des Kerngeschäfts haben. Dies erlaubt ihnen, die Bedürfnisse der Nutzer der Räumlichkeiten und Anlagen nachzuvollziehen. So stellen wir sicher, dass die Dienstleistungen des Unternehmens den Bedürfnissen der Nutzer entsprechen und dass die Räumlichkeiten und Anlagen in einem Zustand erhalten werden, der die Geschäftsabläufe optimal unterstützt.
Fremdleistungen im Technischen Facility Management
Im Technischen Facility Management werden verschiedene Arten von externen Dienstleistungen benötigt, um die effektive und effiziente Erbringung von Dienstleistungen sicherzustellen. Aus diesem Grund umfasst unsere Personalkonzeption im Technischen Facility Management auch Definitionen hinsichtlich dieser externen Dienstleistungen.
Unsere Mitarbeiter im Technischen Facility Management verfügen über ein grundlegendes Verständnis der externen Dienstleistungen, die für die Erbringung der Dienstleistungen erforderlich sind. Durch Schulungen gewährleisten wir, dass unsere Mitarbeiter die Anforderungen und Prozesse der externen Dienstleistungen kennen und effektiv damit arbeiten können.
Die Personalkonzeption bestimmt, welche Arten von externen Dienstleistungen für die Erbringung von Dienstleistungen notwendig sind, sowie die erforderlichen Qualifikationen, Zertifizierungen oder Lizenzen für die Anbieter dieser Dienstleistungen. Wir setzen nur qualifizierte und verlässliche Anbieter ein, um die Qualität und Kontinuität der Dienstleistungen zu sichern.
Unsere Mitarbeiter im Technischen Facility Management arbeiten eng mit den Anbietern der externen Dienstleistungen zusammen. Diese Kooperation und Kommunikation trägt dazu bei, dass die Dienstleistungen reibungslos und wirksam erbracht werden und mögliche Probleme schnell erkannt und gelöst werden können.
Schließlich legt unsere Personalkonzeption auch klar die Verantwortlichkeiten und Zuständigkeiten in Bezug auf externe Dienstleistungen fest. Es ist genau geregelt, wer für die Auswahl, Beurteilung, Überwachung und Verwaltung der Anbieter dieser Dienstleistungen verantwortlich ist, um zu gewährleisten, dass alle Anforderungen und Standards erfüllt werden.
Personalentwicklung
Im Technischen Facility Management nimmt die Personalentwicklung eine Schlüsselstellung ein. Sie stellt sicher, dass die Mitarbeiter über die notwendigen Fähigkeiten, Kenntnisse und Fertigkeiten verfügen, um die gegenwärtigen und zukünftigen Herausforderungen des Unternehmens zu bewältigen.
Die Personalentwicklung im Technischen Facility Management bei uns wird systematisch und strukturiert angegangen. Sie unterstützt die berufliche Entwicklung der Mitarbeiter stetig durch den Einsatz verschiedener Mittel wie Schulungen, Fortbildungen, Mentoring und Coaching.
Ein entscheidender Aspekt der Personalentwicklung besteht darin, die individuellen Stärken und Schwächen jedes Mitarbeiters zu erkennen. Zu diesem Zweck verwenden wir Mitarbeitergespräche, Leistungsbeurteilungen und Fähigkeitstests. Auf Basis dieser Daten entwickeln wir maßgeschneiderte Entwicklungspläne, die auf die besonderen Bedürfnisse und Ziele jedes Einzelnen abgestimmt sind.
Zusätzlich organisieren wir regelmäßig Schulungen und Trainingseinheiten, um die Mitarbeiter auf dem aktuellen Stand zu halten, einschließlich der Einführung neuer Technologien oder Verfahren. Weiterbildungen ermöglichen es den Mitarbeitern zudem, ihre Fachkenntnisse und Qualifikationen zu vertiefen und auszubauen.
Nicht nur die individuelle Entwicklung der Mitarbeiter ist uns wichtig, sondern auch die Stärkung des Teamgeistes und der Zusammenarbeit innerhalb des Unternehmens. Hierzu führen wir Teambuilding-Aktivitäten und gemeinschaftliche Projekte durch, die die Kooperation und das gegenseitige Verständnis fördern.
In der Gesamtschau trägt eine effiziente Personalentwicklung im Technischen Facility Management dazu bei, dass die Mitarbeiter in der Lage sind, die komplizierten Anforderungen des Facility Managements zu erfüllen.
Anforderung an die Qualifikation des TGM und der Beauftragten
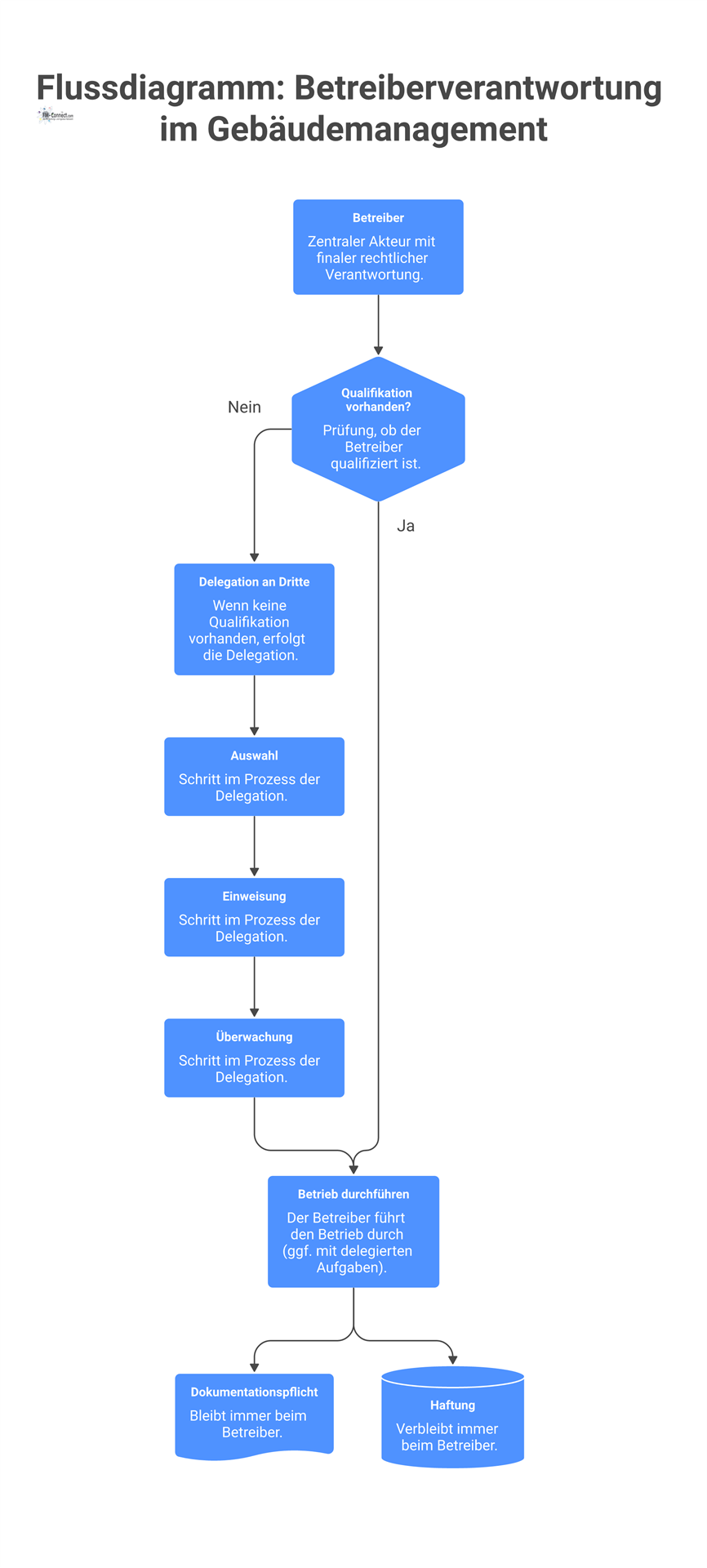
Die Anforderungen an die Qualifikation im Facility Management oder Technischen Gebäudemanagement und für die beauftragten Personen variieren je nach den spezifischen Aufgaben und Aktivitäten. Der Betreiber muss zumindest grundlegende Kenntnisse besitzen, um einen sicheren und vorschriftsmäßigen Betrieb zu gewährleisten, da eine vollständige Übertragung der Verantwortung für den Betrieb von Gebäuden und technischen Anlagen rechtlich unzulässig ist.
Es liegt in der Verantwortung des Betreibers, darzulegen und zu belegen, dass er seinen rechtlichen Verpflichtungen korrekt nachkommt. Dazu muss er auch die notwendigen Dokumente zur Beauftragung und Überwachung sowie Nachweise über die betriebsspezifischen Unterweisungen vorlegen können. Diese Dokumentation ist unabdingbar, um sich gegen mögliche Anschuldigungen zu verteidigen.
Bei der Beauftragung von Dritten müssen Eigentümer, Betreiber und Verantwortliche in der Lage sein, ihre Auswahl mit Gründen wie Fachkenntnissen und Zuverlässigkeit zu begründen. Die Auswahlkriterien sind genauso wichtig wie die Überwachung im Delegationsverfahren.
Der Betreiber muss selbstständig Nachweise über sein Wissen vorlegen, um seine organisatorischen Verantwortlichkeiten wahrzunehmen. Jede Lücke in seinem Wissen fällt vollständig in seine Verantwortung.
Die Anforderungen an den Betrieb von technischen Anlagen in Gebäuden orientieren sich an den Bedürfnissen der Nutzer in Bezug auf Verfügbarkeit, Werterhaltung und Kosten. Sie beinhalten alle Leistungen, die für den ordnungsgemäßen und sicheren Gebrauch im Einklang mit gesetzlichen Anforderungen und/oder zur wirtschaftlichen Erhaltung während der technischen Lebensdauer erforderlich sind.
Die Verpflichtung des Betreibers beginnt spätestens mit der Übernahme der Verantwortung. Wenn die Betriebsführung an externe Dienstleister ausgelagert wird, muss dies vertraglich festgelegt werden.
Sollten Eigentümer und Betreiber nicht über das erforderliche Wissen verfügen, müssen sie geeignete Dritte beauftragen. Dies enthebt den Betreiber jedoch nicht von seiner gesetzlichen Pflicht, die Eignung des beauftragten Dritten zu überprüfen, ihn angemessen einzuweisen und zu überwachen.
Die benötigte Qualifikation des Betreibers richtet sich nach der Komplexität des Gebäudes, seinen technischen Einrichtungen sowie den jeweiligen Aufgaben.
Grundkenntnisse der rechtlichen Pflichten im Gebäudebetrieb
Verkehrssicherungspflicht
Arbeitsschutzgesetz (ArbSchutzG)
Arbeitsstättenverordnung (ArbStättV)
Betriebssicherheitsverordnung (BetrSichV)
Verantwortung des Arbeitgebers für den Stand der Technik im Sicherheitsmanagement
Die Verantwortung für die Aufrechterhaltung des Sicherheitsniveaus einer überwachungsbedürftigen Anlage liegt beim Arbeitgeber und Betreiber, und sie müssen sicherstellen, dass es dem aktuellen Stand der Technik entspricht. Dies spiegelt die dynamische Entwicklung von Sicherheitsinstrumenten wider, die durch den technologischen Fortschritt ermöglicht wird. Unter dem "Stand der Technik" versteht man den Einsatz von modernem Wissen mit einer wissenschaftlich fundierten Tiefe der Erkenntnis.
Der Anspruch, dem Stand der Technik zu genügen, hat seine Wurzeln in der Forderung, die seit über 100 Jahren im Bürgerlichen Gesetzbuch steht, dass Arbeitgeber ihre Angestellten bestmöglich vor Unfällen schützen sollen. Diese Grundidee wurde im Arbeitssicherheitsgesetz von 1973 und im Arbeitsschutzgesetz von 1996 weiter verankert.
Der aktuelle Betriebssicherheitsverordnung 2015 konkretisiert den Stand der Technik weiter. Darin wird er als der Entwicklungsstand von fortschrittlichen Methoden, Einrichtungen oder Betriebsweisen definiert, der die praktische Eignung einer Maßnahme zum Schutz von Gesundheit und Sicherheit gewährleistet (siehe § 2 Abs. 10 BetrSichV).
Die Betriebssicherheitsverordnung zielt darauf ab, die Sicherheit beim Umgang mit Arbeitsmitteln zu gewährleisten. Der Begriff "Verwenden" in diesem Kontext beinhaltet Aktivitäten wie Montieren, Bedienen, Reinigen, Prüfen, Transportieren, Überwachen und mehr (siehe § 2 Abs. 2 BetrSichV).
Die Verknüpfung zwischen dem Betrieb und den Anforderungen der BetrSichV wird in der Begründung klargestellt. Jeder, der die Möglichkeit hat, Entscheidungen bezüglich der Sicherheit der Anlage zu treffen, gilt als Betreiber, unabhängig von den Eigentumsverhältnissen. Dies kann ein Pächter oder Mieter sein, wobei die privatrechtliche Gestaltung der Beziehung zwischen dem Eigentümer und dem Nutzer der Anlage entscheidend ist.
Im Originaltext des Urteils wird der Begriff "Betreiber" verwendet, was in der neuen Betriebssicherheitsverordnung zur Festlegung führt, dass der Verwender auch der Betreiber ist - zumindest bei überwachungsbedürftigen Anlagen.
Es ist von besonderer Bedeutung, dass der Arbeitgeber gleichgestellt ist mit demjenigen, der "zu gewerblichen oder wirtschaftlichen Zwecken eine überwachungsbedürftige Anlage verwendet" (siehe § 2 Abs. 3 Zif. 1 BetrSichV).
Beteiligungs- und Mitbestimmungsrechte
In Deutschland ist die Beteiligung der Arbeitnehmer an Unternehmensentscheidungen eine etablierte Praxis, die auch im Technischen Facility Management (TFM) zum Tragen kommt. Hier spielt die Vertretung der Arbeitnehmer eine entscheidende Rolle bei der Gestaltung der Personalstrategie. Durch diese Mitbestimmung können die Arbeitnehmer aktiv die Arbeitsbedingungen und Personalentwicklung beeinflussen und somit ihre eigenen Interessen und Bedürfnisse vertreten.
Verschiedene Rechte zur Beteiligung und Mitbestimmung der Arbeitnehmer sind im Betriebsverfassungsgesetz verankert. Diese Rechte umfassen beispielsweise das Recht auf Information und Beratung sowie die Mitwirkung bei der Planung und Umsetzung von Schulungs- und Weiterbildungsinitiativen.
In der Personalplanung im Technischen Facility Management ist die Einbeziehung der Arbeitnehmervertretung in die Planung und Umsetzung von Personalentwicklungsmaßnahmen erforderlich. Dabei stehen die Interessen und Bedürfnisse der Arbeitnehmer im Vordergrund, um breite Zustimmung und Unterstützung für diese Maßnahmen zu erreichen.
Darüber hinaus beteiligt sich die Arbeitnehmervertretung an der Entwicklung von Konzepten zur Qualifizierung und beruflichen Laufbahnplanung. Dies gewährleistet, dass die Mitarbeiter in ihrer Karriereentwicklung Hilfe und Förderung erhalten.
Die enge Zusammenarbeit und Kommunikation zwischen den Abteilungen für Facility Management, dem Personalbereich und dem Betriebsrat sind wesentliche Faktoren. Nur durch diese koordinierte Zusammenarbeit können die Bedürfnisse und Interessen aller Beteiligten in Einklang gebracht und eine erfolgreiche Personalentwicklung im Technischen Facility Management realisiert werden.
