Fehlermeldesysteme
Technisches Facility Management: TFM » Strategie » Dokumentation » Fehlermeldesysteme
Störmeldesysteme
Dieses Dokumentenverzeichnis beschreibt alle im Facility Management erforderlichen technischen und planerischen Nachweise für Störmeldesysteme in Gebäuden aller Art. Die Unterlagen gewährleisten eine rechtskonforme, nachvollziehbare und betriebssichere Planung, Installation, Prüfung und Dokumentation von elektrischen Meldesystemen gemäß DIN 18382 (VOB/C – Elektrotechnische Anlagen), VDI 6026-1 (Dokumentation der technischen Gebäudeausrüstung) und den Anforderungen der Leistungsphasen 7 und 8 gemäß HOAI. Das Ziel ist die Sicherstellung einer durchgängigen Informationskette von der Ausführungsplanung bis zur Betriebsführung, um Prüfungen, Wartungen und Inspektionen gemäß BetrSichV, DGUV-V3 und VOB-Abnahme effizient und rechtssicher durchzuführen.
Strukturierte Erfassung, Weiterleitung und Nachverfolgung technischer Störungen im Gebäudebetrieb
- Dokumentationsstruktur nach DIN 18382 und VDI 6026-1
- Anschluss-/Klemmenplan – Status LPH 8 Ausführung
- Montageplan – Status LPH 7 + Montageplanung
- Bauzeichnung (Ausführungsplan) – Status LPH 8
- Ausführungs-/Arrangementpläne– LPH 7 + LPH 8
- Datenpunkt- und Funktionsliste – LPH 7 + Montageplanung
- Betriebs-/Benutzerhandbuch – Elektrische Systeme
- Dokumentenübersicht
- Errichtererklärung – Elektrische Anlagen
- Ersatz- / Teileliste (elektrische Anlagen)
- Funktionsbeschreibung (Status LPH 8 – Ausführung)
- Wartungsplan – Elektrische Systeme
- Messprotokoll – Elektrische Systeme
- Einweisungsprotokoll – Bedienpersonal
- Inbetriebnahme- und Abnahmebericht
- Sicherheitskonzept (Gefahrenmeldeanlagen)
- Stromlaufpläne (LPH 7 – Ausführungsplanung)
- Stromlaufpläne (LPH 8 – Ausführung)
- Übersichts-Stromlaufplan gemäß DIN EN 61082-1
- Wartungsanleitung (elektrische Systeme)
- Werks- und Prüfzeugnisse (elektrische Systeme)
Verbindungstabelle (Anschluss-/Klemmenplan) – Status LPH 7 + Montageplanung
| Feld | Inhalt |
|---|---|
| Dokumenttitel/-typ | Anschluss- und Klemmenplan (elektrische Systeme) |
| Zweck & Geltungsbereich | Detaillierte Darstellung aller elektrischen Verbindungen, Klemmenbezeichnungen und Querverweise zur Feld-, Schalt- und Geräteliste. Dient der eindeutigen Nachvollziehbarkeit der Signalwege im Störmeldesystem. |
| Relevante Regelwerke/Normen | DIN 18382 (VOB/C ATV); DIN EN 61082-1 (VDE 0040-1); VDI 6026-1 |
| Schlüsselelemente | • Klemmen- und Aderbezeichnung |
| Verantwortlich | Auftragnehmer / Elektroinstallateur |
| Praxis-Hinweise | Wird bei Inbetriebnahme, Fehlersuche und Revision verwendet; bildet Grundlage für DGUV-Prüfungen und elektrische Messungen nach VDE 0701-0702. |
Erläuterung:
Der Anschlussplan stellt sicher, dass die elektrische Struktur und Verkabelung eines Störmeldesystems vollständig dokumentiert ist. Im FM-Betrieb dient er als Basis für Wartung, Instandsetzung und Sicherheitsnachweise (z. B. bei DGUV V3-Prüfungen und VDE 0701-0702-Messungen). Bereits in der Montageplanung (LPH 7) ermöglicht ein lückenloser Klemmenplan die Überprüfung der geplanten Verdrahtung auf Plausibilität und die Abstimmung mit anderen Gewerken, um Konflikte oder Nacharbeiten zu vermeiden. Zudem ist der Anschlussplan integraler Bestandteil der Anlagendokumentation nach VDI 6026-1 und muss vom Errichter zur Inbetriebnahme und Übergabe bereitgestellt werden.
Anschluss-/Klemmenplan – Status LPH 8 Ausführung
| Feld | Inhalt |
|---|---|
| Dokumenttitel/-typ | Endversion des Anschlussplans nach Ausführung |
| Zweck & Geltungsbereich | Dokumentiert den tatsächlichen Ausführungsstand inkl. etwaiger Änderungen während der Bauausführung (As-Built). |
| Relevante Regelwerke/Normen | DIN 18382 (VOB/C ATV); DIN EN 61082-1 (VDE 0040-1); VDI 6026-1 |
| Schlüsselelemente | • Ist-Stand aller Klemmenverbindungen |
| Verantwortlich | Elektroinstallateur / Projektleitung |
| Praxis-Hinweise | Muss in der Übergabephase (LPH 9) digital und analog vorliegen; wird ins CAFM-System übernommen. |
Erläuterung:
Die Endausführung des Anschluss- bzw. Klemmenplans hält den Ist-Zustand aller Verdrahtungen nach Abschluss der Installation fest. Darin werden sämtliche gegenüber der Planungsphase (LPH 7) vorgenommenen Änderungen nachvollziehbar mit Revisionsvermerken dokumentiert. Dieser As-Built-Klemmenplan ist zur Abnahme und Übergabe unerlässlich und muss dem Betreiber sowohl in digitaler Form als auch als Papierdokument zur Verfügung gestellt werden. In der Praxis wird er in das CAFM-System (Computer Aided Facility Management) des Betreibers übernommen und bildet die verbindliche Grundlage für zukünftige Wartungen, Fehlersuchen und Erweiterungen, da er den real installierten Zustand des Störmeldesystems wiedergibt.
Montageplan – Status LPH 7 + Montageplanung
| Feld | Inhalt |
|---|---|
| Dokumenttitel/-typ | Montageplan (elektrische Systeme) |
| Zweck & Geltungsbereich | Detaillierte Darstellung der baulichen und technischen Positionierung der Systemkomponenten (z. B. Melder, Schnittstellenmodule, Kabeltrassen). |
| Relevante Regelwerke/Normen | DIN 18382 (VOB/C); HOAI LPH 7; VDI 6026-1 |
| Schlüsselelemente | • Positions- und Gerätekennzeichnung |
| Verantwortlich | Elektrofachfirma / Bauleitung |
| Praxis-Hinweise | Wird als Grundlage für die Bauüberwachung und Abnahmeprüfung genutzt; integraler Bestandteil der Gewährleistungsunterlagen. |
Erläuterung:
Der Montageplan zeigt, wo und wie sämtliche Komponenten des Störmeldesystems im Gebäude installiert werden sollen. In diesen Zeichnungen sind die genauen Montageorte der Melder und Module, die Höhen der Anbringung sowie der Verlauf der Kabeltrassen festgelegt, unter Berücksichtigung von Bauvorgaben (z. B. Mindestabstände, Brandschutzdurchführungen). Die Montagepläne dienen der Bauleitung zur Bauüberwachung, indem sie die korrekte Umsetzung auf der Baustelle kontrollieren und Überschneidungen mit anderen Gewerken (HLK, Sanitär etc.) frühzeitig erkennen lassen. Nach erfolgter Installation werden die Montagepläne Teil der Gewährleistungs- und Abnahmeunterlagen, um nachzuweisen, dass alle Geräte an den vorgesehenen Positionen gemäß Planung und Normen installiert wurden.
Bauzeichnung (Ausführungsplan) – Status LPH 8
| Feld | Inhalt |
|---|---|
| Dokumenttitel/-typ | Ausführungsplan (elektrische Systeme) |
| Zweck & Geltungsbereich | Darstellung der realisierten Installations- und Verkabelungsführung im fertigen Zustand. |
| Relevante Regelwerke/Normen | DIN 18382 (VOB/C ATV); VDI 6026-1; DIN EN 61439 |
| Schlüsselelemente | • As-Built-Pläne |
| Verantwortlich | Installationsbetrieb / Projektleitung |
| Praxis-Hinweise | Dient als Grundlage für spätere Prüfungen und Umbauten; ist prüfrelevant gemäß VDE 0100-600. |
Erläuterung:
Der Ausführungsplan (Revisionsplan) dokumentiert die tatsächliche Ausführung der elektrischen Anlage des Störmeldesystems nach Abschluss aller Arbeiten. Darin sind alle Geräte, Leitungen und Anschlüsse im Gebäude mit ihrem endgültigen Verlauf, ihren Querschnitten und Anschlusspunkten verzeichnet. Dieser Plan bildet die maßgebliche Referenz für Sicherheitsprüfungen und behördliche Abnahmen: So wird bei der Erstprüfung nach VDE 0100-600 anhand der Ausführungspläne kontrolliert, ob die Installation normgerecht und vollständig erfolgt ist. Ebenso dienen die As-Built-Ausführungspläne als Planungsgrundlage für zukünftige Änderungen oder Erweiterungen der Anlage, da sie den realen Zustand detailgetreu abbilden.
Ausführungs-/Arrangementpläne– LPH 7 + LPH 8
| Feld | Inhalt |
|---|---|
| Dokumenttitel/-typ | Anordnungsplan der Systemkomponenten |
| Zweck & Geltungsbereich | Visualisierung der Anordnung der Geräte und Leitungswege in Grundriss- und Schnittdarstellungen. |
| Relevante Regelwerke/Normen | DIN 18382 (VOB/C ATV); HOAI LPH 7 und 8; VDI 6026-1 |
| Schlüsselelemente | • Kennzeichnung aller Komponenten |
| Verantwortlich | Elektroplaner / ausführender Betrieb |
| Praxis-Hinweise | Bestandteil der Bestandsplanung und der technischen Gebäudeakte; unterstützt FM bei Störungsortung. |
Erläuterung:
Anordnungspläne stellen die räumliche Verteilung aller relevanten Systemkomponenten im Gebäude dar. In Grundrissen und Schnittzeichnungen wird festgehalten, wo sich Melder, Alarmanzeigen, Bedieneinheiten und Leitungswege befinden, einschließlich der Einhaltung von Installationszonen (z. B. gemäß DIN 18015-3 in Wänden) und Schutzzonen. Bereits in der Planungsphase (LPH 7) dienen diese Pläne der Koordination zwischen den Gewerken – etwa um sicherzustellen, dass Kabeltrassen und Melder nicht mit Lüftungskanälen oder Sprinklerleitungen kollidieren. Nach Fertigstellung (LPH 8) gehen die finalen Anordnungspläne in die technische Gebäudeakte ein. Das Facility Management nutzt sie im laufenden Betrieb, um bei Störmeldungen den Gerätestandort rasch zu identifizieren und gezielte Instandhaltungsmaßnahmen einzuleiten.
Datenpunkt- und Funktionsliste – LPH 7 + Montageplanung
| Feld | Inhalt |
|---|---|
| Dokumenttitel/-typ | Datenpunkt- und Funktionsliste |
| Zweck & Geltungsbereich | Auflistung aller Ein-/Ausgangssignale, ihrer logischen Funktionen und Verknüpfungen innerhalb des Meldesystems. |
| Relevante Regelwerke/Normen | DIN 18382 (VOB/C ATV); VDI 3814; VDI 6026-1 |
| Schlüsselelemente | • Signalname, Adresse, Typ |
| Verantwortlich | Systemintegrator / EMSR-Planer |
| Praxis-Hinweise | Unverzichtbar für Inbetriebnahme, Wartung und spätere Fehlersuche; Grundlage für Parametrierung in GLT- oder BMS-Systemen. |
Erläuterung:
Die Datenpunkt- und Funktionsliste führt sämtliche Signale und Funktionen des Störmeldesystems detailliert auf. Für jeden Sensor, Aktor oder Meldungspunkt sind darin die Adresse (z. B. Schaltschrankklemme oder Bussystem-Adresse), der Signaltyp (digital/analog) sowie die zugehörige Funktion oder Bedeutung beschrieben. Dieses Dokument ist in der Inbetriebnahmephase unerlässlich, da es als Prüfliste dient, ob alle vorgesehenen Meldungen und Steuerungen korrekt angeschlossen und parametriert wurden. Ebenso ist die Funktionsliste im laufenden Betrieb für Wartung und Fehlersuche von großem Wert: Bei einer Störung kann der Techniker anhand der Liste sofort erkennen, welcher Datenpunkt betroffen ist und welche Funktion dahintersteht. Darüber hinaus bildet die Datenpunktliste die Grundlage, um das Störmeldesystem in eine übergeordnete Gebäudeleittechnik (GLT) oder ein Building Management System (BMS) zu integrieren, da sie alle Kommunikationsschnittstellen und Adressen übersichtlich bereitstellt.
Betriebs-/Benutzerhandbuch – Elektrische Systeme
| Feld | Inhalt |
|---|---|
| Dokumenttitel/-typ | Betriebs- und Benutzerhandbuch für elektrische Anlagen |
| Zweck & Geltungsbereich | Zusammenführung aller relevanten Informationen zur Bedienung, Wartung und Instandhaltung des Störmeldesystems. |
| Relevante Regelwerke/Normen | DIN 18382 (VOB/C ATV); VDI 6026-1; BetrSichV; DGUV V3 |
| Schlüsselelemente | • Systembeschreibung |
| Verantwortlich | Auftragnehmer / Elektroinstallateur |
| Praxis-Hinweise | Wird dem Betreiber zur Integration in die technische Gebäudeakte übergeben; dient als Nachweis der Betreiberverantwortung nach ArbSchG § 3 und BetrSichV § 10. |
Erläuterung:
Das Betriebs- und Benutzerhandbuch enthält alle notwendigen Anleitungen und Hinweise, um das Störmeldesystem sicher zu betreiben und instand zu halten. Es umfasst eine Übersicht der Systemstruktur, detaillierte Bedienungsanweisungen für das Personal, Sicherheitshinweise zum Umgang mit dem System, Vorgaben für regelmäßige Wartungen und Prüfungen (inkl. Intervalle nach DGUV V3) sowie eine Auflistung wichtiger Komponenten und Ersatzteile. Der Auftragnehmer erstellt dieses Handbuch und übergibt es dem Betreiber zur Aufnahme in die technische Gebäudeakte. Für den Betreiber ist das Handbuch ein entscheidender Rechtsnachweis: Es dokumentiert, dass er seiner Unterweisungspflicht gemäß ArbSchG § 3 nachkommt und die Wartungsanforderungen der BetrSichV § 10 erfüllt. Zudem dient es als Schulungsgrundlage für das Bedienpersonal und als Referenz bei Audits oder Begehungen durch Aufsichtsbehörden.
Datenpunkt- / Funktionsliste (Status LPH 8 – Ausführung)
| Feld | Inhalt |
|---|---|
| Dokumenttitel/-typ | Datenpunkt- und Funktionsliste (Ausführungsstand) |
| Zweck & Geltungsbereich | Detaillierte Erfassung aller Signal- und Funktionspunkte des Störmeldesystems zur eindeutigen Zuordnung von Meldungen, Befehlen und Rückmeldungen. |
| Relevante Regelwerke/Normen | DIN 18382 (VOB/C ATV), VDI 3814-1, VDI 6026-1, DIN EN 50132. |
| Schlüsselelemente | - Übersicht über alle Datenpunkte mit Adressierung |
| Verantwortlich | Errichter / Fachplaner TGA / Systemintegrator |
| Praxis-Hinweise | Grundlage für Inbetriebnahme, Übergabe an GLT und spätere Fehlerdiagnosen. Bestandteil der Anlagendokumentation und des Übergabeprotokolls nach LPH 8. |
Erläuterung:
Die Datenpunktliste dient als zentrales Steuerungsdokument zur Schnittstellenklärung zwischen Automatisierungsebene und Bedienebene. Sie stellt sicher, dass alle Meldungen, Steuerbefehle und Rückmeldungen konsistent adressiert sind und bildet die Grundlage für eine reibungslose Integration des Störmeldesystems in die Gebäudeleittechnik. Durch die vollständige Auflistung aller Datenpunkte werden spätere Systemerweiterungen oder Fehlersuchen im Störungsfall deutlich erleichtert.
Errichtererklärung – Elektrische Anlagen
| Feld | Inhalt |
|---|---|
| Dokumenttitel/-typ | Errichtererklärung nach DIN 18382 |
| Zweck & Geltungsbereich | Nachweis, dass die Störmeldeanlage fachgerecht gemäß Ausschreibung, Normen und Herstellervorgaben errichtet wurde. |
| Relevante Regelwerke/Normen | DIN 18382 (VOB/C), VDE 0100-600, VDE 0833, BetrSichV. |
| Schlüsselelemente | • Bestätigung der fachgerechten Ausführung |
| Verantwortlich | Facherrichter / Installationsunternehmen |
| Praxis-Hinweise | Muss der Bauüberwachung und ggf. der Prüfstelle übergeben werden; Bestandteil der Übergabeunterlagen nach LPH 8. |
Erläuterung:
In der Errichtererklärung bestätigt der verantwortliche Elektroinstallateur schriftlich, dass die Störmeldeanlage gemäß den einschlägigen Normen, Vorschriften und den Vorgaben der Ausschreibung errichtet wurde. Dieses Dokument wird der Bauleitung und – falls erforderlich – einer unabhängigen Prüfstelle im Rahmen der Abnahme übergeben. Es handelt sich um eine formelle Bestätigung (Fachunternehmererklärung), mit der die ordnungsgemäße und sichere Ausführung der elektrischen Anlage nach den allgemein anerkannten Regeln der Technik nachgewiesen wird. Die Errichtererklärung trägt wesentlich zur Rechtssicherheit bei und ist insbesondere bei sicherheitsrelevanten Anlagen (z.B. Brandmeldeanlagen gemäß VDE 0833) oft auch behördlich gefordert.
Ersatz- / Teileliste (elektrische Anlagen)
| Feld | Inhalt |
|---|---|
| Dokumenttitel/-typ | Ersatzteilliste für elektrische Komponenten |
| Zweck & Geltungsbereich | Bereitstellung einer vollständigen Übersicht über alle auswechselbaren Komponenten und Ersatzteile des Störmeldesystems. |
| Relevante Regelwerke/Normen | DIN 18382 (VOB/C), VDI 3814, VDI 6026-1. |
| Schlüsselelemente | • Artikelnummern, Bezeichnung, Hersteller |
| Verantwortlich | Errichter / Anlagenbetreiber |
| Praxis-Hinweise | Grundlage für Instandhaltungsverträge und Betriebsbudgetplanung; Bestandteil der Betriebs- und Wartungsanleitung. |
Erläuterung:
Die Ersatzteilliste ist unverzichtbar für die nachhaltige Betriebsführung des Störmeldesystems. Sie gewährleistet, dass im Störungsfall zeitnah passende Originalkomponenten beschafft und eingebaut werden können, um Ausfallzeiten zu minimieren. Darüber hinaus ermöglicht die Liste dem Betreiber, wichtige Ersatzteile frühzeitig zu bevorraten und die Austauschintervalle geplanter Verschleißteile in die Instandhaltungsplanung einzubeziehen. Die Angaben zu Ersatztypen und Bezugsquellen unterstützen die Budgetierung der Betriebskosten und fließen oft in Wartungsverträge ein, indem sie den Umfang der vorzuhaltenden Verschleiß- und Ersatzteile definieren.
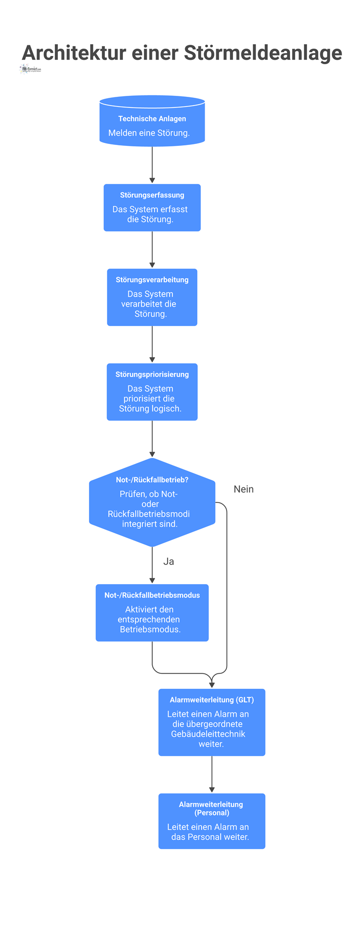
Funktionsbeschreibung (Status LPH 8 – Ausführung)
| Feld | Inhalt |
|---|---|
| Dokumenttitel/-typ | Funktionsbeschreibung der Störmeldeanlage |
| Zweck & Geltungsbereich | Darstellung der logischen Funktionsweise des Systems zur Überwachung und Störmeldung technischer Anlagen. |
| Relevante Regelwerke/Normen | DIN 18382, VDI 3814, VDI 6026-1. |
| Schlüsselelemente | • Beschreibung der Systemarchitektur |
| Verantwortlich | Fachplaner / Errichter / Systemintegrator |
| Praxis-Hinweise | Basisdokument für Schulungen, Inbetriebnahmen und Softwarepflege; Bestandteil der Abnahme- und Übergabeunterlagen. |
Erläuterung:
Die Funktionsbeschreibung dokumentiert die Soll-Logik des Störmeldesystems und erläutert ausführlich die Überwachung und Weiterleitung von Störmeldungen. Sie beschreibt detailliert, wie die einzelnen Störungen erkannt und verarbeitet werden, und stellt die Verknüpfungen zu übergeordneten Systemen (z.B. zur Gebäudeleittechnik oder anderen Managementsystemen) dar. Auch besondere Betriebsarten wie ein Notbetrieb bei Systemausfall oder definierte Rückfallstrategien sind hierin festgelegt.
Die Funktionsbeschreibung bildet zudem eine wichtige Grundlage für die Prüfungen im Rahmen der Inbetriebnahme: Anhand der beschriebenen Soll-Funktionen können alle Systemfunktionen gezielt getestet und verifiziert werden. Darüber hinaus dient sie dem Betreiber und Wartungspersonal als Referenzdokument, um bei auftretenden Problemen die beabsichtigte Arbeitsweise des Systems nachvollziehen zu können und Abweichungen schnell zu identifizieren.
Wartungsplan – Elektrische Systeme
| Feld | Inhalt |
|---|---|
| Dokumenttitel/-typ | Wartungsplan – Störmeldesystem |
| Zweck & Geltungsbereich | Definition der Wartungsintervalle, Prüfumfänge und Verantwortlichkeiten für den ordnungsgemäßen Betrieb. |
| Relevante Regelwerke/Normen | DIN 18382, VDE 0105-100, DGUV Vorschrift 3, VDI 3810-2. |
| Schlüsselelemente | • Intervallpläne für Prüfungen und Funktionskontrollen |
| Verantwortlich | Betreiber / Wartungsfirma / Fachkraft Elektro |
| Praxis-Hinweise | Grundlage für Betreiberpflichten nach BetrSichV und DGUV; Bestandteil der Betreiberakte. |
Erläuterung:
Der Wartungsplan sichert die dauerhafte Funktionsfähigkeit der Störmeldeanlage. In diesem Plan sind alle notwendigen Inspektions- und Wartungsmaßnahmen mit ihren Intervallen festgelegt – etwa wöchentliche Sichtkontrollen, monatliche Funktionsprüfungen oder jährliche umfassende Inspektionen durch eine Elektrofachkraft. Für jede Maßnahme werden die konkreten Prüfschritte definiert (z.B. visuelle Überprüfung, Messung elektrischer Werte, Test von Alarmfunktionen) und die dafür verantwortlichen Personen oder Fachfirmen benannt.
Durch die konsequente Einhaltung des Wartungsplans gewährleistet der Betreiber, dass er seinen Pflichten gemäß der Betriebssicherheitsverordnung (BetrSichV) und den berufsgenossenschaftlichen Vorgaben (z.B. DGUV Vorschrift 3) nachkommt. Gleichzeitig werden potenzielle Probleme frühzeitig erkannt, sodass ungeplante Ausfälle im Betrieb weitgehend verhindert werden. Der Wartungsplan ist Bestandteil der Betreiberdokumentation (Gebäudeakte) und dient im Ernstfall als Nachweis dafür, dass regelmäßige Prüfungen und Instandhaltungen durchgeführt wurden.
Messprotokoll – Elektrische Systeme
| Feld | Inhalt |
|---|---|
| Dokumenttitel/-typ | Messprotokoll nach DIN 18382 |
| Zweck & Geltungsbereich | Nachweis über die Durchführung und Ergebnisse der elektrischen Prüfungen nach Fertigstellung und Inbetriebnahme. |
| Relevante Regelwerke/Normen | DIN 18382, VDE 0100-600, VDE 0105-100. |
| Schlüsselelemente | • Messwerte (Widerstände, Spannungen, Schleifenimpedanz, Isolationswiderstand) |
| Verantwortlich | Facherrichter / Prüfer (befähigte Person) |
| Praxis-Hinweise | Pflichtdokument für die Abnahme; dient als Beweis bei späteren Mängelprüfungen oder Versicherungsvorgängen. |
Erläuterung:
Nach Abschluss der Installation und vor der ersten Inbetriebnahme wird ein Messprotokoll durch eine qualifizierte Elektrofachkraft erstellt. Darin werden alle relevanten Messwerte der vorgeschriebenen Prüfungen dokumentiert – hierzu zählen beispielsweise Schutzleiter- und Erdungswiderstände, Isolationswiderstände, Schleifenimpedanzen sowie die Auslösezeiten von Überstromschutz- und Fehlerstrom-Schutzeinrichtungen. Zusätzlich enthält das Protokoll Angaben zu den verwendeten Messgeräten und deren Kalibrierung sowie eine Bewertung, ob die Messergebnisse innerhalb der zulässigen Grenzwerte liegen. Durch die Unterschrift der prüfenden befähigten Person wird bestätigt, dass die elektrische Anlage den geltenden VDE-Vorschriften (insbesondere VDE 0100-600) entspricht und sicher betrieben werden kann.
Das Messprotokoll ist eine unverzichtbare Voraussetzung für die Abnahme des Störmeldesystems und sollte vom Betreiber sorgfältig aufbewahrt werden. Im Falle späterer Beanstandungen, Unfälle oder Schadensfälle kann dieses Dokument als Nachweis herangezogen werden, dass die Anlage zum Zeitpunkt der Inbetriebnahme fachgerecht geprüft und alle elektrischen Schutzmaßnahmen ordnungsgemäß funktionsfähig waren.
Einweisungsprotokoll – Bedienpersonal
| Feld | Inhalt |
|---|---|
| Dokumenttitel/-typ | Einweisungs- und Übergabeprotokoll für Bedienpersonal |
| Zweck & Geltungsbereich | Nachweis, dass das Betriebspersonal ordnungsgemäß in Bedienung, Sicherheit und Wartung eingewiesen wurde. |
| Relevante Regelwerke/Normen | DIN 18382, BetrSichV, DGUV-I 205-001. |
| Schlüsselelemente | • Teilnehmerliste mit Unterschrift |
| Verantwortlich | Errichter / Betreiber |
| Praxis-Hinweise | Teil der Abnahmeunterlagen; erforderlich für den rechtskonformen Betriebsstart und spätere Nachschulungen. |
Erläuterung:
Bevor das Störmeldesystem in den regulären Betrieb übergeht, muss das zuständige Personal für Bedienung und Wartung eingehend geschult werden. Im Einweisungs- und Übergabeprotokoll wird dokumentiert, dass diese Unterweisung erfolgt ist. Das Protokoll listet alle an der Einweisung teilnehmenden Personen mit Name und Unterschrift auf, ebenso die Unterschrift des Schulungsverantwortlichen (z.B. des Errichters). Darüber hinaus werden das Datum und die Dauer der Schulung festgehalten sowie die vermittelten Inhalte – typischerweise Bedienung der Anlage, Bewertung und Quittierung von Störmeldungen, Vorgehen bei Störungen und sicherheitsrelevante Hinweise.
Durch die Unterzeichnung des Protokolls bestätigt der Betreiber, dass sein Personal ordnungsgemäß gemäß den Vorgaben eingewiesen wurde. Dieses Dokument ist Teil der Abnahmeunterlagen und von großer rechtlicher Bedeutung: Es belegt die Erfüllung der Unterweisungspflicht des Betreibers nach der Betriebssicherheitsverordnung und den DGUV-Vorschriften. Im Falle eines Unfalls oder Fehlbedienung kann der Betreiber nachweisen, dass das Personal geschult war. Außerdem dient das Einweisungsprotokoll als Referenz, falls zu einem späteren Zeitpunkt Auffrischungsschulungen oder Einweisungen neuer Mitarbeiter erforderlich werden.
Inbetriebnahme- und Abnahmebericht
| Feld | Inhalt |
|---|---|
| Dokumenttitel/-typ | Bericht über Inbetriebnahme und Funktionsprüfung |
| Zweck & Geltungsbereich | Nachweis der vollständigen und normgerechten Inbetriebnahme des Störmeldesystems. |
| Relevante Regelwerke/Normen | DIN 18382, VDE 0100-600, VDI 6026-1. |
| Schlüsselelemente | • Prüfschritte und Ergebnisse |
| Verantwortlich | Errichter / Bauüberwachung / Betreiber |
| Praxis-Hinweise | Zwingend vor Aufnahme des regulären Betriebs zu erstellen; Bestandteil der Übergabedokumentation. |
Erläuterung:
Der Inbetriebnahme- und Abnahmebericht wird erstellt, nachdem das Störmeldesystem vollständig in Betrieb genommen und alle Funktionen überprüft wurden. In diesem Bericht sind sämtliche durchgeführten Prüfschritte und Tests mit ihren Ergebnissen dokumentiert – von Einzelprüfungen jeder Meldung und Alarmierung über die Kontrolle der Schnittstellen zur Gebäudeleittechnik bis hin zur Überprüfung von Notstromversorgungen oder anderen sicherheitsrelevanten Einrichtungen. Für jeden Prüfschritt wird vermerkt, ob die Sollanforderungen erfüllt sind oder Abweichungen festgestellt wurden. Festgestellte Mängel, Restarbeiten oder Abweichungen werden inklusive einer Beschreibung und einer Frist oder Maßnahme zu deren Behebung aufgeführt.
Abschließend enthält der Bericht die formelle Abnahmeerklärung. Darin bestätigt der Errichter, dass das System gemäß Vertrag und geltenden Normen fertiggestellt ist, und der Bauherr bzw. Betreiber erklärt die Übernahme des Störmeldesystems – in der Regel durch die Unterschriften beider Parteien. Dieser unterzeichnete Inbetriebnahme- und Abnahmebericht ist zwingend erforderlich, bevor der reguläre Betrieb startet. Er wird in den Übergabeunterlagen archiviert und dient als rechtsverbindlicher Nachweis des vereinbarten Anlagenzustands zum Zeitpunkt der Übernahme, falls es später zu Gewährleistungsfragen oder Haftungsfällen kommt.
Sicherheitskonzept (Gefahrenmeldeanlagen)
| Feld | Inhalt |
|---|---|
| Dokumenttitel/-typ | Sicherheitskonzept für Gefahrenmeldeanlagen |
| Zweck & Geltungsbereich | Beschreibt den strukturierten Aufbau, die Sicherheitsphilosophie und die Schutzmaßnahmen von Stör- und Gefahrenmeldeanlagen |
| Relevante Regelwerke/Normen | VDE 0833-1, DIN EN 50518, VdS 3534 |
| Schlüsselelemente | • Gefahrenanalyse und Risikoklassen |
| Verantwortlich | Fachplaner Elektrotechnik / Errichter mit VdS-Zulassung |
| Praxis-Hinweise | Grundlage für Projektierung und spätere Revision; bei Änderungen am System fortzuschreiben. |
Erläuterung:
Das Sicherheitskonzept definiert die funktionale und technische Auslegung der Störmeldeanlage. Es enthält eine objektspezifische Gefahrenanalyse mit Einstufung in Risikoklassen sowie alle vorgesehenen Schutzmaßnahmen. Dabei werden die Systemarchitektur (z. B. Anzahl und Standort der Zentralen, Verkabelung, Melde- und Übertragungswege) und die Sicherheitsphilosophie (Redundanzkonzept, Überwachung von Leitungen, Sabotageschutz der Komponenten) beschrieben. Auch die Anbindung an übergeordnete Systeme wie die Gebäudeleittechnik (GLT) oder bestehende Brand- und Einbruchmeldeanlagen wird festgelegt. Das Sicherheitskonzept ist eine verbindliche Planungsunterlage, die zwischen Betreiber, Fachplaner und Aufsichtsbehörden abgestimmt wird. Es bildet die Grundlage für die Projektierung der Anlage und muss bei Änderungen fortgeschrieben werden, um jederzeit den aktuellen Sicherheitsstandard der Gefahrenmeldeanlage nachvollziehbar zu dokumentieren.
Stromlaufpläne (LPH 7 – Ausführungsplanung)
| Feld | Inhalt |
|---|---|
| Dokumenttitel/-typ | Stromlaufpläne (Status Ausführungsplanung) |
| Zweck & Geltungsbereich | Detaillierte Darstellung der elektrischen Schaltungen, Verdrahtung und Steuerlogik der SMA-Systeme |
| Relevante Regelwerke/Normen | DIN 18382 (VOB/C ATV), DIN EN 61082-1 (VDE 0040-1), DIN 18015-1 |
| Schlüsselelemente | • Schaltpläne und Funktionszuordnung |
| Verantwortlich | Errichter / Elektroinstallationsunternehmen |
| Praxis-Hinweise | Muss spätestens bei der Montageprüfung verfügbar sein; dient als Nachweis für normkonforme Ausführung. |
Erläuterung:
Die Stromlaufpläne in der Ausführungsplanung zeigen detailliert alle Stromkreise, Steuerungslogiken und Verkabelungen der Störmeldeanlage. Alle Komponenten (von der Zentrale bis zu den Feldgeräten) sind mit ihren Anschlüssen, Klemmenbezeichnungen und Leitungskennzeichnungen aufgeführt. Dabei wird die Symbolik und Darstellung nach DIN EN 61082-1 eingehalten, sodass eine einheitliche und normgerechte Dokumentation gewährleistet ist. Diese Pläne sind Teil der Montageunterlagen und müssen spätestens zur Montageprüfung bzw. vor der Inbetriebnahme vorliegen. Sie dienen als Grundlage für die technische Abnahme nach VOB/C und als Referenz im Facility Management, etwa für spätere Instandhaltungen oder die Fehlersuche bei Störungen.
Stromlaufpläne (LPH 8 – Ausführung)
| Feld | Inhalt |
|---|---|
| Dokumenttitel/-typ | Revisionsunterlagen – Stromlaufpläne (nach Ausführung) |
| Zweck & Geltungsbereich | Abbildung des tatsächlichen Ist-Zustands der Anlage nach Installation und Inbetriebnahme |
| Relevante Regelwerke/Normen | DIN 18382 (VOB/C ATV), DIN EN 61082-1, DIN 18015-1 |
| Schlüsselelemente | • Dokumentation aller Änderungen während der Ausführung |
| Verantwortlich | Errichter / Systemintegrator |
| Praxis-Hinweise | Muss an den Betreiber übergeben werden; Grundlage für spätere Wartungen, Modernisierungen und Fehlermeldungen. |
Erläuterung:
Die Revisions-Stromlaufpläne dokumentieren den endgültigen Anlagenzustand nach Abschluss der Installation und Inbetriebnahme. In diesen Unterlagen werden sämtliche Änderungen gegenüber der ursprünglichen Ausführungsplanung nachgetragen – beispielsweise geänderte Leitungsführungen, anders angeschlossene Melder oder aktualisierte Adressierungen der Komponenten. Dadurch entsteht ein vollständiges Abbild der realisierten Anlage mit allen Signalwegen und der endgültigen Beschaltung. Die Revisionspläne sind vom Errichter bzw. Systemintegrator zu erstellen und dem Betreiber bei der Anlagenübergabe auszuhändigen. Sie sind gemäß VDI 6026-1 ein zwingender Bestandteil der Anlagendokumentation und bilden die Grundlage für alle späteren Wartungsarbeiten, Erweiterungen oder Fehlersuchen, da nur mit aktuellen Plänen ein sicherer und effizienter Betrieb gewährleistet ist.
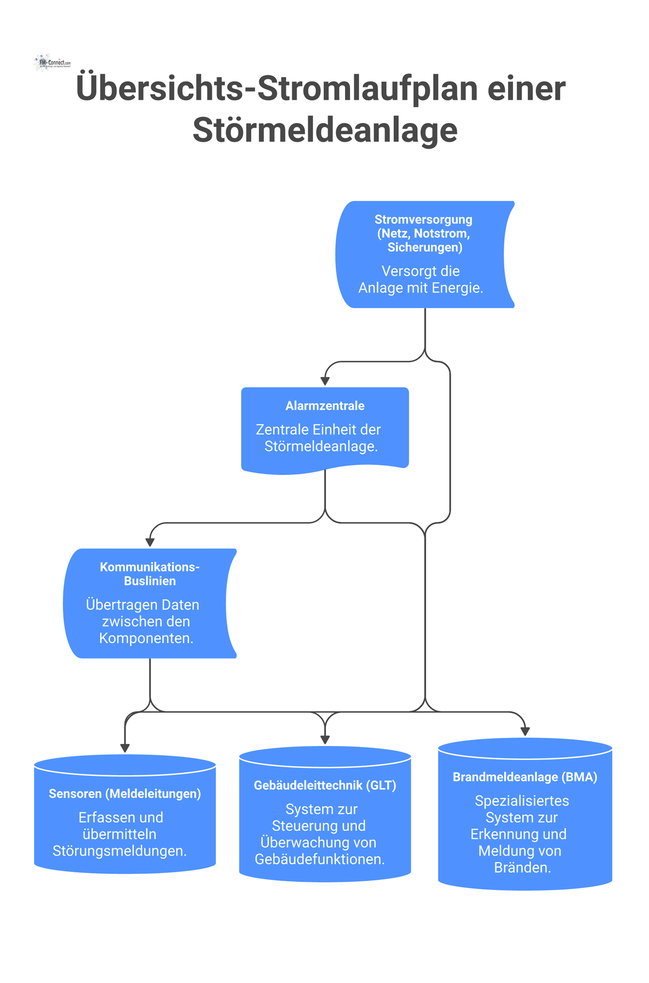
Übersichts-Stromlaufplan gemäß DIN EN 61082-1
| Feld | Inhalt |
|---|---|
| Dokumenttitel/-typ | Übersichtsschaltplan nach DIN EN 61082-1 |
| Zweck & Geltungsbereich | Überblicksdarstellung der Hauptverbindungen, Energieflüsse und Funktionsgruppen der Störmeldeanlage |
| Relevante Regelwerke/Normen | DIN EN 61082-1 (VDE 0040-1), DIN 18382 |
| Schlüsselelemente | • Zentrale, Meldeleitungen, Schnittstellen zu GLT/BMA |
| Verantwortlich | Elektroinstallationsbetrieb / Systemintegrator |
| Praxis-Hinweise | Teil der Bestandsunterlagen; für Abnahmeprüfung und technische Dokumentation vorgeschrieben. |
Erläuterung:
Der Übersichts-Stromlaufplan (auch Übersichtsschaltplan) bietet eine vereinfachte Gesamtübersicht der Störmeldeanlage. Auf diesem Plan werden die Hauptkomponenten – etwa die Alarmzentrale, wesentliche Meldeleitungen zu Sensoren oder Meldern sowie Schnittstellen zu anderen Systemen (z. B. Gebäudeleittechnik oder Brandmeldeanlage) – in ihrem Zusammenhang dargestellt. Ebenfalls ersichtlich sind die Stromversorgung der Anlage (Netzanschluss, Notstromversorgung, Sicherungen) und die Kommunikationswege (z. B. Buslinien oder Netzwerkverbindungen zwischen Geräten). Dieser Übersichtsplan ist Teil der Bestandsdokumentation und nach DIN 18382 bei der Abnahme vorzulegen. Er ermöglicht Prüfern und Betreibern einen schnellen Überblick über Aufbau und Funktionsweise der Anlage und ergänzt die detaillierten Stromlaufpläne um eine leicht verständliche Gesamtdarstellung.
Wartungsanleitung (elektrische Systeme)
| Feld | Inhalt |
|---|---|
| Dokumenttitel/-typ | Wartungsanleitung für Störmeldeanlagen |
| Zweck & Geltungsbereich | Beschreibung der erforderlichen Wartungs- und Prüfmaßnahmen zur Sicherstellung des Betriebs und der Funktion |
| Relevante Regelwerke/Normen | VDI 6026-1, DIN 18382, DGUV Vorschrift 3 |
| Schlüsselelemente | • Wartungsintervalle (halbjährlich/jährlich) |
| Verantwortlich | Fachfirma / Betreiber (nachweisführend) |
| Praxis-Hinweise | Pflichtdokument zur Organisation der Betreiberpflichten; Grundlage für Wartungsverträge und Audits. |
Erläuterung:
Die Wartungsanleitung legt fest, in welchen Intervallen und mit welchen Methoden die Störmeldeanlage überprüft und instand gehalten werden muss. Darin sind zum Beispiel halbjährliche Funktionskontrollen, jährliche Inspektionen sowie etwaige Prüfungen nach besonderen Ereignissen (z. B. Netzumschaltung auf Ersatzstrom) aufgeführt. Sie beschreibt detailliert die durchzuführenden Arbeiten – von der Sichtprüfung über die Reinigung von Meldegeräten und Sensoren, Batterie- und Notstromtests bis hin zu simulierten Alarmmeldungen zur Funktionsprüfung. Zu jedem Wartungsschritt gehören Prüflisten und Vorgaben, wie die Ergebnisse zu dokumentieren sind (Nachweis der ausgeführten Arbeiten). Diese Anleitung stellt sicher, dass alle Wartungs- und Prüfarbeiten gemäß den Vorgaben der Hersteller und einschlägiger Vorschriften (wie z. B. DGUV Vorschrift 3 für elektrische Anlagen) erfolgen. Sie ist für den Betreiber unverzichtbar, um seinen Betreiberpflichten nachzukommen, und dient zugleich als Grundlage für Wartungsverträge mit Fachfirmen. Bei Audits – etwa im Rahmen der Betriebssicherheitsverordnung oder von Versicherungsprüfungen – kann über die Wartungsdokumentation die ordnungsgemäße Instandhaltung der Anlage nachgewiesen werden.
Werks- und Prüfzeugnisse (elektrische Systeme)
| Feld | Inhalt |
|---|---|
| Dokumenttitel/-typ | Werks- und Prüfzeugnisse |
| Zweck & Geltungsbereich | Nachweis der normgerechten Herstellung, Prüfung und Funktionsfähigkeit der eingesetzten Baugruppen |
| Relevante Regelwerke/Normen | DIN 18382, DIN EN ISO 9001, VDE 0833 |
| Schlüsselelemente | • Herstellernachweise |
| Verantwortlich | Hersteller / Errichter |
| Praxis-Hinweise | Bestandteil der Übergabedokumentation; bei Anlagenabnahme durch Betreiber oder Sachverständige erforderlich. |
Erläuterung:
Werks- und Prüfzeugnisse umfassen alle Bescheinigungen, die die ordnungsgemäße Produktion und Prüfung der verwendeten Komponenten und der gesamten Störmeldeanlage belegen. Dazu gehören zum einen Herstellerbescheinigungen (z. B. Konformitätserklärungen oder VdS-Zulassungen für die Alarmzentrale und Melder) und zum anderen die vom Errichter erstellten Prüfprotokolle der Anlage. In den Prüfprotokollen werden die Ergebnisse von elektrischen Sicherheitsmessungen (etwa Isolationsmessungen nach VDE 0100), Funktionsprüfungen aller Alarm- und Störfunktionen sowie gegebenenfalls EMV-Messungen dokumentiert. Jedes dieser Dokumente enthält Angaben wie die Bezeichnung und Seriennummer der geprüften Komponenten, das Prüfdatum und den Namen des Prüfenden oder Sachverständigen. Solche Zeugnisse sind Teil der Übergabedokumentation an den Betreiber. Sie sind bei der Abnahme der Anlage durch den Betreiber oder einen Sachverständigen zwingend erforderlich, da sie die Einhaltung aller relevanten DIN/VDE-Normen und Qualitätsstandards nachweisen. Im Falle späterer Überprüfungen – beispielsweise durch Aufsichtsbehörden oder Versicherer – dienen diese Nachweise dazu, die vorschriftsgemäße Errichtung und Prüfung der Anlage zu belegen.
